Как генерировать учебные материалы с помощью ИИ: пошаговая инструкция
Эта инструкция предполагает гибкий итеративный подход, при котором человек контролирует весь процесс создания материалов, улучшая и адаптируя их.
Практика внедрения генеративного ИИ в разработку учебных материалов и целых курсов постепенно расширяется. При этом свежие научные исследования о пользе и рисках использования нейросетей в педдизайне рисуют неоднозначную картину — в одних и тех же областях задач ИИ может как стать ценным помощником, так и навредить результату.
Как же использовать ИИ в разработке обучения, чтобы избежать рисков и получить максимум пользы? Вы прекрасно знаете, что в педагогическом дизайне очень любят фреймворки — описания алгоритма действий. Исследователи из США Итан Дики и Андрес Бехарано уже разработали специальный фреймворк GAIDE, который помогает очень продуманно подойти к процессу генерации учебных материалов в любых нейросетях.
Что представляет собой фреймворк GAIDE
GAIDE — это аббревиатура от англоязычной фразы Generative AI for Instructional Development and Education, которая переводится как «Генеративный ИИ для разработки обучения и образования». Так исследователи назвали свой алгоритм создания учебного контента, включающий подготовительный этап, генерацию материалов и их доработку.
Фреймворк использует итеративный подход: человек получает от ИИ сгенерированный контент, критически оценивает его, формулирует для нейросети правки — и так до тех пор, пока результат его не удовлетворит. В качестве ИИ-инструмента предлагается использовать доступный чат-бот. Дики и Бехарано тестировали GAIDE в ChatGPT 3.5 и 4.0, Bard, LLaMA и Copilot в Microsoft Bing. Они пришли к выводу, что ChatGPT 4.0 наиболее последовательно выдаёт качественный контент.
В основе фреймворка — принципы проектирования обучения от результата, а также теория конструктивизма, согласно которой студенты не получают знания в готовом виде, а как бы конструируют их сами, взаимодействуя с учебной средой. Поэтому GAIDE предлагает гибкую структуру, позволяющую адаптировать учебные материалы под разный контекст и потребности разных групп учащихся.
Авторы фреймворка, будучи университетскими преподавателями, разрабатывали его в контексте вузовского обучения и применяли в создании материалов для преподавания IT-дисциплин. Однако, по их словам, GAIDE проектировался как универсальный инструмент, применимый независимо от уровня образования и области знаний.
Далее опишем этапы разработки учебного контента по фреймворку GAIDE.
Этап 1
Подготовка
Подготовительный этап начинается без использования нейросетей. И он крайне важен для того, чтобы последующая генерация учебных материалов не стала потерей времени.
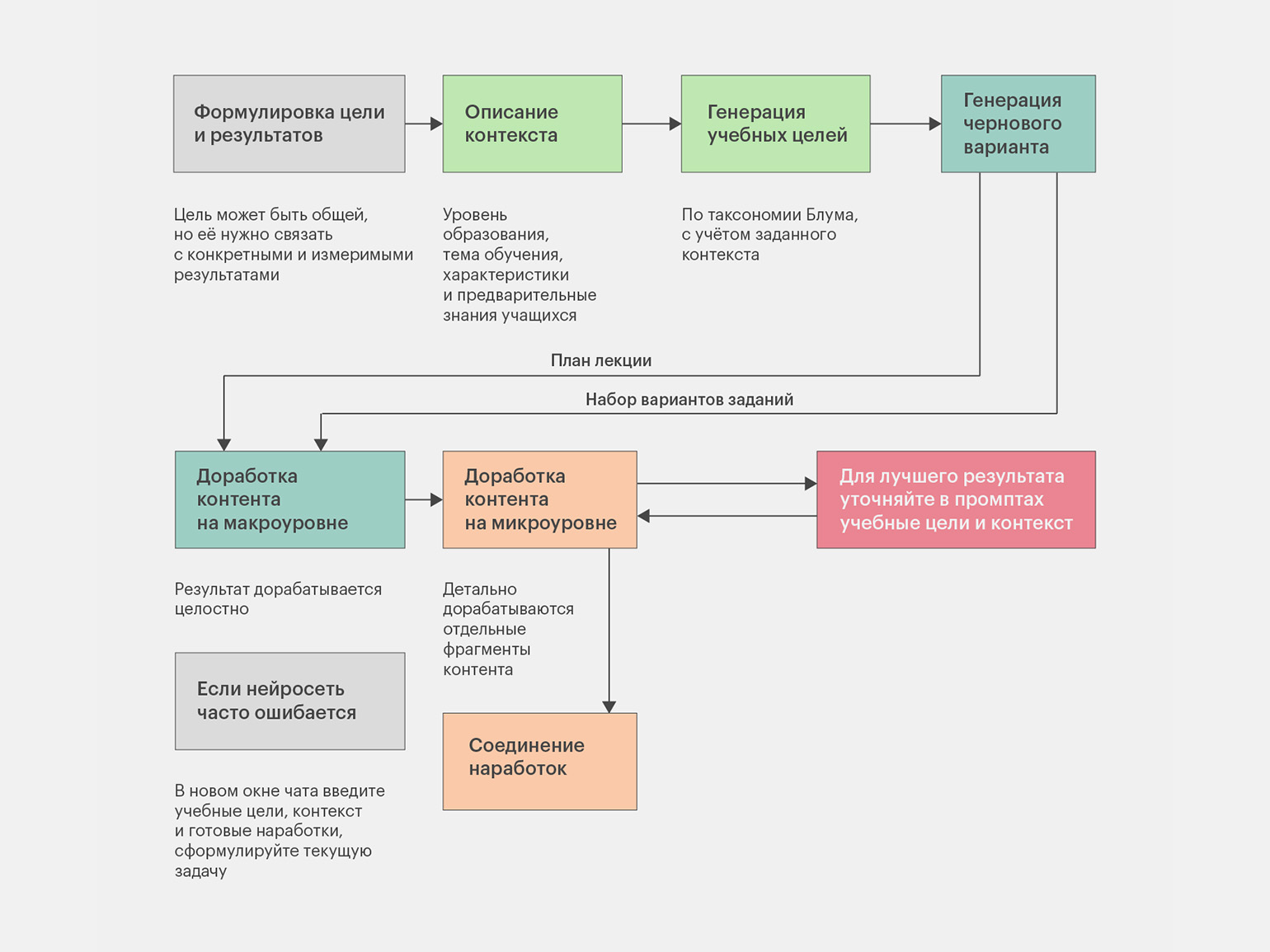
Формулировка цели и результатов обучения
Авторы GAIDE рекомендуют в первую очередь сформулировать цель, которая задаст направление для генерации контента, а также поможет самому педдизайнеру не сбиться с намеченного пути.
По словам Дики и Бехарано, формулировка цели может быть общей, например: «Предоставить значимый, увлекательный и свежий учебный контент для студентов курса „Компьютерные науки и технологии“». При этом важно связать общую цель с чёткими, измеримыми результатами. Так, «студенты изучат сортировку в программировании» — неудачный вариант, а вот «студенты смогут применять базовые алгоритмы сортировки» — уже лучше.

Описание контекста
С описания учебного контекста и характеристик студентов, как правило, начинается промпт. Базовое правило — донести до ИИ ту информацию, которая понадобилась бы специалисту-человеку, разрабатывающему учебный контент для незнакомой аудитории. Обычно в описание контекста входят:
- указание, какую роль должна взять на себя нейросеть (например, «Ты — преподаватель компьютерных наук в университете»;
- тема обучения;
- предварительные знания, которыми обладает целевая аудитория;
- демографические характеристики целевой аудитории (в университетском контексте, как правило, достаточно указать курс, на котором учатся студенты).
Генерация учебных целей
Так как для фреймворка выбрали подход к проектированию обучения от результата, именно учебные цели (то есть планируемые результаты обучения) занимают в GAIDE центральное положение. Сформулировать их поможет нейросеть.
Составляя промпт, авторы рекомендуют использовать профессиональные термины, чтобы, во-первых, ясно и чётко донести до модели свой запрос, а во-вторых, побудить саму нейросеть «мыслить» как профессиональный проектировщик обучения, что повысит качество выдачи.
С учётом наработок из предыдущих подготовительных шагов, промпт получится примерно таким:
«Ты выступаешь в роли университетского преподавателя компьютерных наук. Сейчас мы рассматриваем тему „Бинарное дерево поиска“. Студенты уже владеют основами дискретной математики и базовыми навыками программирования, знают, что такое указатели и простые структуры, умеют оценивать время на выполнение алгоритма. Студенты учатся на втором курсе. Сформулируй пять учебных целей для заданной темы обучения. Используй глаголы действия из пересмотренной таксономии Блума».
Первоначальная выдача может оказаться не самой качественной, и фреймворк GAIDE это учитывает. Авторы советуют всегда запрашивать у модели большее количество вариантов, чем требуется, а в следующем промпте указывать на удачные и неудачные предложения, чтобы нейросеть скорректировала результат.
Например, нейросеть сгенерировала набор учебных целей, но не все формулировки вас устраивают, а также хочется усилить фокус на практическом применении знаний. Здесь пригодится промпт такого вида: «Мне нравятся варианты 2, 3 и 7, но цель 2 нужно переформулировать так, чтобы она находилась на ступень выше в пирамиде Блума. Также скорректируй цель 3, чтобы сфокусироваться на применении, а не на понимании».
Если вы решите сами доработать выдачу нейросети, Дики и Бехарано рекомендуют написать в том же чате, что и как именно вы изменили, даже если вам пока не нужен фидбэк от ИИ. Это поможет модели учесть ваши предпочтения в дальнейшем.

Читайте также:
Этап 2
Генерация чернового варианта учебного контента
Доработав формулировки учебных целей, можно приступать к генерации учебных материалов для курса.
В рамках фреймворка GAIDE учебное содержание делится на две категории: лекционные материалы и задания для студентов (в широком смысле, то есть сюда могут входить вопросы, упражнения и задачи, кейсы для анализа и так далее). Для каждой из категорий авторы предлагают свой алгоритм генерации контента и его дальнейшей доработки.
Под черновым вариантом лекционного материала понимается примерный план лекции, который на следующих этапах можно будет скорректировать. Примерный промпт выглядит так: «Составь план 50-минутной лекции на тему „Бинарное дерево поиска“ с учётом этих учебных целей: …».
Черновик заданий — это предварительный набор вариантов, из которых преподаватель выбирает самые подходящие. Как уже упоминалось, лучше запрашивать у нейросети перечень подлиннее, чтобы было из чего выбирать. Пример промпта: «Предложи 20 вариантов заданий по теме „Бинарное дерево поиска“, составленных с учётом таких учебных целей: …».
Этап 3
Доработка контента на макроуровне
Когда нейросеть сгенерирует черновики материалов, нужно критически оценить выдачу и приступить к верхнеуровневой доработке. На этом этапе контент рассматривается целостно, на уровне основных разделов. Важно определить, насколько черновой вариант подходит общей цели курса и конкретным учебным целям, уровню студентов, контексту. Если отдельные компоненты в целом соответствуют верному направлению, но не вполне устраивают по качеству проработки, то на данном этапе на это пока не стоит обращать внимания (детализации посвящён следующий этап).
Доработка плана лекции
Корректируя план лекции, полезно продумать следующие аспекты:
- Какова желаемая продолжительность лекции?
- Включает ли подготовка лекции сопутствующие задачи для преподавателя, такие как разработка оценочных или дополнительных материалов?
- Предусмотрена ли какая-либо учебная активность перед лекцией или после неё?
- Какие подтемы важнее всего охватить?
- Должно ли лекционное занятие включать специфические компоненты, такие как тест или групповая работа?
Если что-то из этого перечня важно учесть в плане занятия, то соответствующие указания нужно внести в промпт для доработки.
По словам авторов, можно дорабатывать план итеративно, каждый раз внося по одному изменению, а можно сразу перечислить нейросети все пункты, которые стоит изменить. Например: «Перепиши план так, чтобы лекция уложилась в 45 минут, а также добавь обсуждение вопроса в группе». В итоге должна получиться качественная основа для более глубокой проработки и детализации.

Доработка набора заданий
Верхнеуровневая доработка заданий нацелена на то, чтобы получить перечень разнообразных и практически применимых вариантов. Формулируя фидбэк для нейросети, стоит учесть такие параметры:
- Типы заданий: решение уравнения или задачи, анализ кейса, открытый вопрос, вопрос с выбором ответа и так далее.
- Уровень знаний/навыков определяется по таксономии Блума или другой выбранной модели.
- Учебный фокус — акцент на тех или иных навыках внутри общей темы занятия.
- Тематика означает креативную «упаковку» заданий.
Указания для нейросети зависят от того, какой набор вариантов вы получили на этапе черновика и чем именно он вас не устраивает. Например, если лишь некоторые задания соответствуют учебным целям, нужно отметить их в промпте как релевантные и запросить у нейросети похожие варианты. Если нейросеть начала повторяться или всё дальше уходить от заданных требований, авторы фреймворка советуют сформулировать собственный пример и задать его как образец.
При подготовке набора заданий, как замечают авторы, граница между макро- и микроуровнями доработки очень размытая. Когда ваш фокус сместится с доработки набора в целом на улучшение нескольких отобранных вариантов, это будет означать переход на следующий этап.
Этап 4
Доработка контента на микроуровне
Когда вы удовлетворены структурой материала и убедились, что он в целом соответствует учебным целям и контексту, можно приступить к детализации и глубокой проработке отдельных компонентов — подразделов и подтем, отдельных вопросов и заданий. Промпты на этом этапе могут быть максимально детализированными — вплоть до того, чтобы отмечать конкретное слово или выражение и просить нейросеть перефразировать тот или иной сегмент.
Однако, по мере того как нейросеть генерирует вариант за вариантом, в работе с ней могут проявиться проблемы — потеря фокуса и путаница в контексте.
Потерей фокуса Дики и Бехарано называют ситуацию, когда нейросеть всё хуже и хуже следует указаниям, как будто переставая учитывать и содержание прошлых промптов, и свои же ответы. В этом случае рекомендуется начать новый сеанс работы с нейросетью (в другом окне чата), заново ввести описания контекста и целевой аудитории, список учебных целей, а также обозначить, на какой стадии разработки вы находитесь — например, добавить сгенерированный ранее план лекции, чтобы приступить к проработке отдельных фрагментов.
Путаница в контексте — это ситуация, когда нейросеть применяет одни и те же параметры к генерации разных компонентов. Например, вы подчеркнули, что в задании 1 акцент надо сделать на понимании и запоминании информации. Есть вероятность, что нейросеть перенесёт это условие на задания 2 и 3 — где важно что-то другое, скажем, практическая отработка навыка. Поэтому авторы фреймворка рекомендуют уточнять в промптах, какой раздел вы сейчас дорабатываете, на какую учебную цель направлен конкретный текстовый фрагмент или задание.
В зависимости от типа контента, на микроуровне авторы GAIDE тоже выделяют разные подходы к доработке материалов.
Доработка лекционных материалов
Для каждого пункта в плане занятия нейросеть может сгенерировать ключевые тезисы или полный текст на ту или иную подтему. Следует оценить, насколько сгенерированный фрагмент соответствует учебным целям, способен ли он вовлечь студентов — и, конечно, проверить материал на фактические ошибки. Оставляя замечания в промптах от итерации к итерации, в итоге вы сможете получить качественные тексты для будущей лекции.
После доработки отдельных фрагментов можно попросить нейросеть связать их воедино, чтобы получить цельный сценарий. Также при соответствующих запросах ИИ поможет составить презентацию для сопровождения лекции, посоветует схемы и иллюстрации, а также форматы активности для студентов, которые обогатят их образовательный опыт.
Доработка заданий
Дорабатывая вопросы и задания, можно скорректировать их уровень сложности, добавить элементы сторителлинга. Всё зависит от вашей концепции: нейросеть способна как «упаковать» каждое задание в свою маленькую историю, так и сгенерировать цельный нарратив (например, с участием персонажа, который погружается в тему вместе со студентами).
Чтобы отточить формулировки, полезно предложить нейросети принять роль студента и выполнить задание. По словам авторов, таким образом можно выявить слабые места в инструкциях, которые запутают настоящих студентов. Особенно полезен этот приём при доработке проблем и кейсов для анализа, вопросов с ответами в свободной форме — таких форматов, с которыми учащиеся взаимодействуют в основном самостоятельно.
Кроме того, решение, предложенное нейросетью, можно использовать для разработки оценочной рубрики — как образец полного и правильного выполнения задания (если, конечно, ИИ справился хорошо) и основу для выделения критериев оценки.

Источник: GAIDE. A Framework for Using Generative AI to Assist in Course Content Development
Этап 5
Соединение наработок в единое целое
Фреймворк GAIDE предлагает сегментированный подход, при котором разные компоненты учебных материалов генерируются и дорабатываются по отдельности — и чаще всего, не за один сеанс. И хотя можно попросить нейросеть объединить наработки в цельный сценарий занятия, совсем не факт, что результат получится качественный. Поэтому, по словам Дики и Бехарано, лучше всего завести отдельный документ и копировать в него удачные результаты генерации, чтобы потом вручную собрать всё вместе, грамотно организовать и «отшлифовать».
При этом, как замечают авторы, помимо создания отдельных учебных материалов, генеративный ИИ способен помочь и в планировании целого курса. После того как вы сформулируете учебные цели и наметите структуру курса, включая оценочные мероприятия, нейросеть может предложить качественный план занятий, в том числе с распределением часов по темам.
Что ещё важно учесть, используя нейросети в разработке учебного контента
Авторы поделились ещё несколькими наблюдениями о работе с генеративными соцсетями. Они не связаны напрямую с применением фреймворка GAIDE, но могут оказаться в любом случае полезными для тех, кто обращается к нейросетям в работе:
- ИИ во многом похож на старательного младшеклассника. По мнению Дики и Бехарано, эта аналогия помогает понять, как эффективнее всего взаимодействовать с ИИ. Как и ребёнок 6–8 лет, нейросеть успешно выполняет задания по чётким инструкциям. И так же, как ребёнку, ИИ не хватает инициативности и самостоятельности, чтобы решать задачи без явных указаний со стороны. Поэтому, если человек не будет последовательно контролировать процесс, нейросеть станет отклоняться от намеченных целей.
- Одна из сильных сторон ИИ — генерация идей. Как считают авторы фреймворка, вместо того чтобы сразу задавать чёткие параметры для генерации того или иного контента, полезно использовать нейросеть для мозгового штурма. Идеи, которые предложит ИИ, могут оказаться разнообразными и оригинальными, и это улучшит итоговый учебный материал.
- ИИ помогает получить обратную связь с разных точек зрения. Дики и Бехарано советуют не упускать из внимания промпты с назначением нейросети определённой роли: например, «Действуй как студент 1-го курса» или «Ты — студент 1-го курса». С их помощью можно получить представление, как с контентом будут взаимодействовать студенты с разным опытом и уровнем знаний, чтобы адаптировать обучение для разных групп учащихся.
- Стоит учитывать ограничения нейросетей. При работе над учебными материалами может появиться желание добиться от ИИ идеального результата — многократно запрашивать изменения, пытаясь улучшить сгенерированный контент от версии к версии. Однако такие усилия далеко не всегда оказывают желаемый эффект. Более продуктивный путь — принять, что есть области, в который ИИ не силён, и с пользой применить то, что нейросеть способна дать.
Читайте также:
- 5 навыков педдизайнеров, которые уже меняются из-за применения нейросетей
- Фреймворк для онлайн-преподавания IDEAS: что это и как работает
- 5 ошибок при внедрении ИИ-инструментов в обучение и развитие сотрудников
- Подборка нейросетей для генерации изображений: как украсить учебные материалы
- Подборка онлайн-сервисов, где можно бесплатно создать инфографику для учебных презентаций


